안녕하세요 데브구일입니다 :D
이번 편에서는 회로도를 하나씩 그리면서 설명을 해볼까 합니다!
회로 그리는 툴은 EasyEDA를 사용했으니 참고하시기 바랍니다 :D
시작해보겠습니다~!
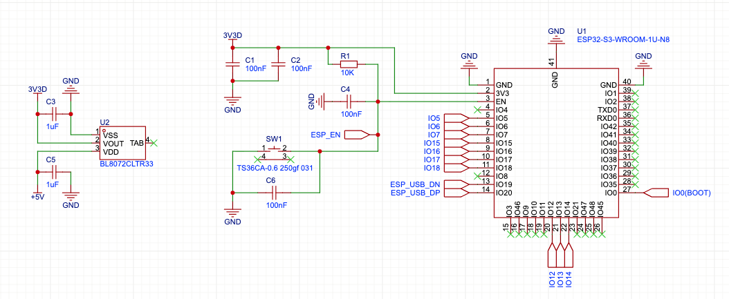
먼저 MCU 부분 회로도 입니다!
기본적으로 전원 부분 회로와, 리셋 부분인데요!
전원은 별도의 레귤레이터를 사용합니다!
레귤레이터는 3.3V로 전압을 낮춰주는 BL8072를 사용했습니다!
리셋 스위치는 풀 업 스위치로 구성을 해주시면 됩니다!

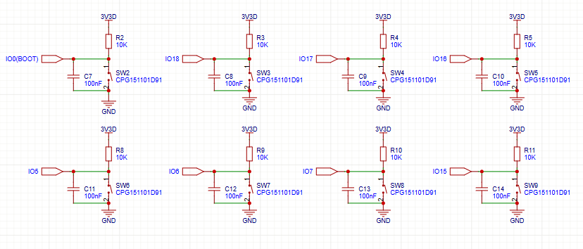
다음은 스위치 부분입니다!
스위치는 Boot 핀을 포함해서 총 8개를 배치하려고합니다!
회로는 모두 동일하게 풀 업 스위치로 구성했어요!
키보드를 만들때는 보통 키보드의 키가 많기때문에, 적은 핀으로 많은 키를 연결하기 위해서
행렬 구조 형태의 매트릭스 회로를 보통 사용하는데요!
지금 제가 만드는 방식은 키 입력 자체가 많지 않아서! 하나하나 1:1로 매칭해서 제작하려고합니다!
키 스위치가 적다면 ! 이게 훨씬 단순하기 때문이에요!
물론 키가 많다면 매트릭스 회로를 사용할 수 밖에 없을거에요!

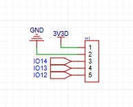
다음은 로터리 엔코더 부분인데요!
여기는 단순하게 납땝을 해서 사용하려고합니다!
별도의 PCB를 제작하는게 아니라, 이 부분은 고정할 수 있돌고 나온 로터리 엔코더 모듈을
납땜해서 사용할 수 있도록 하려고해요!
저는 디바이스마트에서 DFROBOT의 EC11 로터리 엔코더 모듈을 골랐어요!
아래 사진과 같이 생긴 제품인데요!
이걸 별도의 와이어로 납땜해서 사용하려고합니다!
그래서 회로는 그냥 매칭하는 형태로 구성을 했어요!


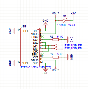
이제 마지막으로 USB를 연결해줘야하는데요!
USB-C 타입으로 선택을 했구요!
USB-C는 아래와 같이 회로를 구성했습니다.
기본적인 USB-C 타입 회로를 참고해서 그렸어요!
여기에 MCU에서 USB_DP와 DN핀은 각각 GPIO20 GPIO19핀이 고정이므로
잘 매칭하셔야합니다! 이 부분은 제가 저번 포스팅때 링크를 같이 올려드렸는데
그 부분을 참고하시면 좋을 것 같습니다!

이렇게 회로를 완성하시면 이제 아트웍이 남았습니다!
아트웍은 먼저 스위치는 4X2 배열로 배치했습니다!
각 스위치마다 풀업 저항과 캐패시터를 옆에 배치했구요!
여기서 SW2번이 BOOT핀에 연결된 스위치입니다!

스위치 끼리의 간격은 가운데 중심으로 약 19.050mm입니다!
가로세로 모두 동일하게 배치했습니다!

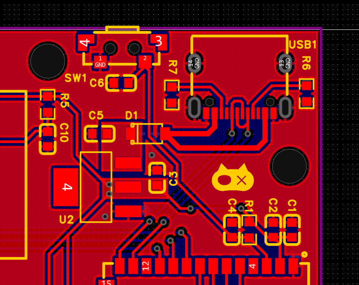
다음은 전원부랑 USB 커넥터 부분인데요!
여기 SW1이 리셋 스위치이고!
USB에서 들어오는 전원을 레귤레이터로 연결해주었습니다!
그리고 간단하게 로고도 넣어봤어요! ㅎㅎ

다음... 여기는 MCU를 달아주었는데요!
먼저 ESP32-S3 MCU를 사용하는데요.
처음에 저는 ESP32-S3-WROOM-1과 1U 둘 중에 어떤걸 쓸까 고민했다가
ESP32-S3-WROOM-1을 쓰기로 했습니다!
둘다 동일한 핀 레이아웃을 가지고 있어서 어떤걸로 배치를 해도 상관은 없는데요!
설계를 하실때 주의 하실 점이 있습니다!
바로 안테나 부분인데요!
우측에 보이는 사진처럼 안테나 부분 아래쪽에는 어떠한 쿠퍼 영역도 지나가지 않습니다!
저렇게 비어있는 공간을 주는게 일반적입니다!
아래 링크에서도 확인하실 수 있습니다!
PCB Layout Design - ESP32-S3 - — ESP Hardware Design Guidelines latest documentation
When ESP32-S3 sends data packages, the voltage ripple is small, but RF TX performance is poor. Analysis: The RF TX performance can be affected not only by voltage ripples, but also by the crystal itself. Poor quality and big frequency offsets of the crysta
docs.espressif.com


그래서 제가 아래처럼 배치를 해보았습니다!
이런식으로 배치를 하면 안테나가 우측 바깥쪽으로 나가게되어서!
안테나 설계 사양에 맞게됩니다!
이렇게되면 나중에 무선을 사용하게 된다면!
무선 기능 사용시 문제가 없겠죠!? ㅎㅎ

그리고 MCU 아래쪽에 로터리 엔코더를 연결할 헤더 부분도 만들어줬습니다!
로터리 엔코더는 저번 포스팅에 보여드린 엔코더를 사용할 예정이라!
바로 연결할 수 있도록 핀 아웃을 매칭해놨어요!

이렇게해서 전체적인 아트웍 모습을 보시면!
아래 사진처럼 됩니다!

이렇게 회로부터 아트웍까지 진행해보았습니다!
다음 포스팅에서 PCB 주문을 해보도록 하겠습니다!
감사합니다 :D

그리고 이 포스팅은 PCBWay의 지원을 받아 제작하게 되었다는 점 알려드립니다 :D
PCBWay에 감사드립니다!
'DIY' 카테고리의 다른 글
| [DIY] 매크로 패드 제작기 4편 (SMT 작업) (0) | 2026.03.16 |
|---|---|
| [DIY] 매크로 패드 제작기 3편 (PCB 주문하기) (1) | 2026.03.09 |
| [DIY] 매크로 패드 제작기 1편 (기획 및 테스트) (0) | 2026.03.04 |
| [DIY] CRM3605+(플러스) 모델 OPV 개조하기 (0) | 2023.02.08 |

